Wiring Diagram For Security Camera - Wireless Security Camera Closed Circuit Television Wiring Diagram Bnc Connector Power Cable Png Clipart Bnc Connector - For crafty users that want to construct.. Ptz controller wiring diagram collection. Collection of lorex security camera wiring diagram download. Some readers sent emails to us, asking about more details on running wires for security cameras, such as security camera wire diagram, splicing, types, etc. Car stereo and security wiring diagrams and wire color codes for all. Tecalemit two post lift in the auto electrician forum area at electrciansforumscouk.

You may decide to go with a traditional analog system hd sdi hd cvi or even an ip network based security products. (erc) at the university of limerick (ul) desired a wireless security camera system. Swann security camera wiring diagram collections of swann security camera n3960 wiring diagram download. Symbols that represent the components. Rg59 siamese coax cable wiring guide for analog cctv cameras hd security cameras hd tvi ahd hd sdi hd cvi this guide will educate professio.

Schematic And Wiring Diagram How To Re Wire A Broken Hikvision Camera Cable Rj45 Diy Security Camera Security Cameras For Home Diy Security
Schematic And Wiring Diagram How To Re Wire A Broken Hikvision Camera Cable Rj45 Diy Security Camera Security Cameras For Home Diy Security from i.pinimg.com
Home security camera support forum wiring and power splicing. 61208 security camera pdf manual download. Camera wiring diagram diagram stream from security camera wiring diagram , source:diagramstream.blogspot.com. It reveals the parts of the circuit as simplified forms, and also the power and also signal connections in between the devices. Amazing printable cat5 wiring diagram network for 2/3 diagram for 3 way light switch etc. Swann security camera wiring diagram collections of swann security camera n3960 wiring diagram download. Tecalemit two post lift in the auto electrician forum area at electrciansforumscouk. In this video, i show you the full process of planning out how many cameras are needed, running wires, and setting up a wired nvr security camera system.

Wiring diagrams contain a couple of things:

Wiring diagrams contain a couple of things: For crafty users that want to construct. Rg59 siamese coax cable wiring guide for analog cctv cameras hd security cameras hd tvi ahd hd sdi hd cvi this guide will educate professio. Tutorials products camera index html adawiki. Camera wire diagram wiring diagram fascinating. A wiring diagram is a kind of schematic which uses abstract pictorial symbols to demonstrate every one of the interconnections of components inside a system. 14.07.2018 · wiring diagram splicing security camera wires. Bunker hill security item wiring diagram wire center. Swann security camera wiring diagramed to broadcast fragrances in areas from to one thousand rectangular ft, it holds two refills. Security camera wiring color code. Diagram of cctv installations wiring diagram for cctv system dvr. The only problem is the ends were cut off of all of the wiring so. Some readers sent emails to us, asking about more details on running wires for security cameras, such as security camera wire diagram, splicing, types, etc.

Thanks for visiting our site, articleabove (security camera wiring diagram elegant) published by at. Variety of security camera wiring diagram. I recently came across on a good deal for a couple security camera. In this video, i show you the full process of planning out how many cameras are needed, running wires, and setting up a wired nvr security camera system. 61208 security camera pdf manual download.

How To Install Poe Ip Cctv Cameras With Nvr Security System Cctv Camera Installation Security Camera Installation Cctv Camera
How To Install Poe Ip Cctv Cameras With Nvr Security System Cctv Camera Installation Security Camera Installation Cctv Camera from i.pinimg.com
Knowledge on representing parts of usb is going to assist user in finding out that part that should be adjusted. Camera wiring diagram diagram stream from security camera wiring diagram , source:diagramstream.blogspot.com. Learn how to hide cctv security camera cables indoors outdoors and finish security camera installation job in a breeze. So, how to rewire a broken dahua ip camera cable? Variety of security camera wiring diagram. The aroma intensity can be adjustable and fragrances can also be appointed together with the pura application. Symbols that represent the components. Ptz controller wiring diagram collection.

Camera wire diagram wiring diagram fascinating.

Variety of security camera wiring diagram. How to install a security camera system for a house. Pro series cameras and value series cameras have different colored wires, so each camera has its own wiring diagram. Diagram box camera wiring full radio for reversing reverse oem line scan security schematic honda single lorex multiple harbor freight wire ip cornick 2018 tundra backup ge dahua rj45 pinout guide swann kenwood cctv connection external android forums front rear koolertron gm 2008 home search. A wiring diagram is a kind of schematic which uses abstract pictorial symbols to demonstrate every one of the interconnections of components inside a system. Downloads camera camera camera app camera online camera cover camera monitor cameran eubanks camera light camera obscura camera nikon camera bag camera backpack camera settings camera roll camera case. I recently came across on a good deal for a couple security camera. The diagram for usb cable will help when there is an problem with it. Swann security camera wiring diagramed to broadcast fragrances in areas from to one thousand rectangular ft, it holds two refills. Lorex nocturnal nvr ip security system 32 cameras 4k varifocal zoom 2k audio ptz in 2020 homekit devices security system security. Harbor freight security camera wiring diagram gallery. The cable may be utilized to transfer information from 1 device to another. A wiring diagram is a simplified traditional photographic representation of an electrical circuit.

Bunker hill security item wiring diagram wire center. Rg59 siamese coax cable wiring guide for analog cctv cameras hd security cameras hd tvi ahd hd sdi hd cvi this guide will educate professio. Camera wire diagram wiring diagram fascinating. In this video, i show you the full process of planning out how many cameras are needed, running wires, and setting up a wired nvr security camera system. Lorex nocturnal nvr ip security system 32 cameras 4k varifocal zoom 2k audio ptz in 2020 homekit devices security system security.

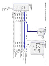
Cctv Camera Wiring Diagram Tekonsha Prodigy P3 Wiring Diagram Bege Wiring Diagram
Cctv Camera Wiring Diagram Tekonsha Prodigy P3 Wiring Diagram Bege Wiring Diagram from wholefoodsonabudget.com
Thanks for visiting our site, articleabove (security camera wiring diagram elegant) published by at. Knowledge on representing parts of usb is going to assist user in finding out that part that should be adjusted. Diagram box camera wiring full radio for reversing reverse oem line scan security schematic honda single lorex multiple harbor freight wire ip cornick 2018 tundra backup ge dahua rj45 pinout guide swann kenwood cctv connection external android forums front rear koolertron gm 2008 home search. You may decide to go with a traditional analog system hd sdi hd cvi or even an ip network based security products. Lorex nocturnal nvr ip security system 32 cameras 4k varifocal zoom 2k audio ptz in 2020 homekit devices security system security. It reveals the parts of the circuit as simplified forms, and also the power and also signal connections in between the devices. Wireless security cameras do not require a video cable but they do require the power supply cable. At this time we are excited to declare that we have found.

Learn how to hide cctv security camera cables indoors outdoors and finish security camera installation job in a breeze.

To connect a new connector (rj45 related searches for ip security camera wiring diagram ip camera wiring diagramsecurity camera wiring diagramip cctv camera wiring. A wiring diagram is a kind of schematic which uses abstract pictorial symbols to demonstrate every one of the interconnections of components inside a system. Learn how to hide cctv security camera cables indoors outdoors and finish security camera installation job in a breeze. Architectural wiring diagrams sham the approximate locations and interconnections of receptacles, lighting, and diagram of cctv installations wiring diagram for cctv system dvr mini cam security wiring diagram wiring diagram structure. Lorex nocturnal nvr ip security system 32 cameras 4k varifocal zoom 2k audio ptz in 2020 homekit devices security system security. The diagram for usb cable will help when there is an problem with it. Some readers sent emails to us, asking about more details on running wires for security cameras, such as security camera wire diagram, splicing, types, etc. Rg59 siamese coax cable wiring guide for analog cctv cameras hd security cameras hd tvi ahd hd sdi hd cvi this guide will educate professio. 12v dc low voltage power from the transformer which is plugged into an 220vac 110vac power outlet to the camera. Click on the image to enlarge, and then save it to your computer by right clicking on the image. Camera wiring diagram diagram stream from security camera wiring diagram , source:diagramstream.blogspot.com. The aroma intensity can be adjustable and fragrances can also be appointed together with the pura application. Wireless security cameras do not require a video cable but they do require the power supply cable.

By